欢迎访问《日用化学工业(中英文)》,今天是

日用化学工业(中英文) ›› 2025, Vol. 55 ›› Issue (11): 1444-1451.doi: 10.3969/j.issn.2097-2806.2025.11.010

• 开发与应用 • 上一篇    下一篇

重组人源胶原蛋白改善UV诱导小鼠皮肤光老化的作用

贺改英1,唐靖惠2,刘旭莹3,孙桂荣4,王毅1,*()   

  1. 1.中国中医科学院医学实验中心北京 100700
    2.吉林农业大学 中药材学院吉林 长春 130118
    3.北京城市学院 生物医药学部北京 100083
    4.天津伊瑞雅生物科技有限公司天津 301822
  • 收稿日期:2024-12-03 修回日期:2025-11-24 出版日期:2025-11-22 发布日期:2025-12-22
  • 基金资助:
    国家自然科学基金青年基金(82204902);中国中医科学院医学实验中心横向课题(HX2023001)

The protective effect of recombinant human collagen against UV-induced skin photoaging in mice

Gaiying He1,Jinghui Tang2,Xuying Liu3,Guirong Sun4,Yi Wang1,*()   

  1. 1. Experimental Research Center, China Academy of Chinese Medical Sciences, Beijing 100700, China
    2. College of Chinese Medicine Materials, Jilin Agricultural University, Changchun, Jilin 130118, China
    3. Department of Biomedicine, Beijing City University, Beijing 100083, China
    4. Tianjin Iriya Biological Technology Co. Ltd, Tianjin 301822, China
  • Received:2024-12-03 Revised:2025-11-24 Online:2025-11-22 Published:2025-12-22

摘要:

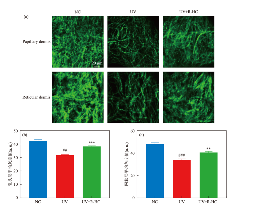
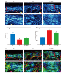
研究重组人源胶原蛋白(recombinant human collagen,R-HC)对UV诱导小鼠皮肤光老化的改善作用。通过建立UVA和UVB照射的光老化小鼠模型,采用C-Cube多功能皮肤成像分析系统、光学相干断层成像和HE染色等手段,系统评估皮肤皱纹和表皮厚度的变化。双光子激发荧光成像技术和液晶偏光影像技术检测真皮胶原纤维的改变。同时,利用Gomori醛品红法和RT-qPCR技术分别检测弹性纤维的形态变化及细胞外基质金属蛋白酶的表达。研究结果显示,R-HC能够显著减轻光老化小鼠皮肤的皱纹,提高角质层及表皮的含水量,并降低表皮厚度。此外,R-HC还能改善光老化小鼠皮肤中胶原纤维含量的降低和排列的紊乱,降低弹性纤维的断裂和增粗,并调控细胞外基质金属蛋白酶-3和基质金属蛋白酶组织抑制剂-1 mRNA的相对表达量。综上所述,R-HC可以改善UV诱导的皮肤光老化,在光老化皮肤改善产品的开发中具有重要的应用价值。

关键词: 重组人源胶原蛋白, 光老化, 皱纹, 胶原纤维, 弹性纤维

Abstract:

This study investigates the effects of recombinant human collagen (R-HC) on UV-induced photoaging in mouse skin. The photoaging mouse model was established using UVA and UVB irradiation. Changes of skin wrinkles and epidermal thickness were systematically evaluated using the C-Cube multifunctional skin imaging analysis system, optical coherence tomography, and hematoxylin-eosin staining. Collagen fiber alterations were examined using two-photon excitation fluorescence imaging and liquid crystal polarization imaging techniques. Additionally, Gomori aldehyde fuchsin staining and RT-qPCR were employed to assess elastic fiber morphology and extracellular matrix metalloproteinase expression, respectively. The results show that R-HC significantly reduces skin wrinkles, increases stratum corneum and epidermal hydration, and decreases epidermal thickness in photoaged mice. Moreover, R-HC improves collagen fiber content and organization, reduces elastic fiber fragmentation and thickening, and regulates the relative mRNA expression of matrix metalloproteinase-3 and tissue inhibitor of metalloproteinase-1. In conclusion, R-HC mitigates UV-induced skin photoaging and has important application value for the development of products targeting photoaged skin.

Key words: recombinant human collagen, photoaging, wrinkles, collagen fibres, elastin fibres

中图分类号: 

  • TQ658